
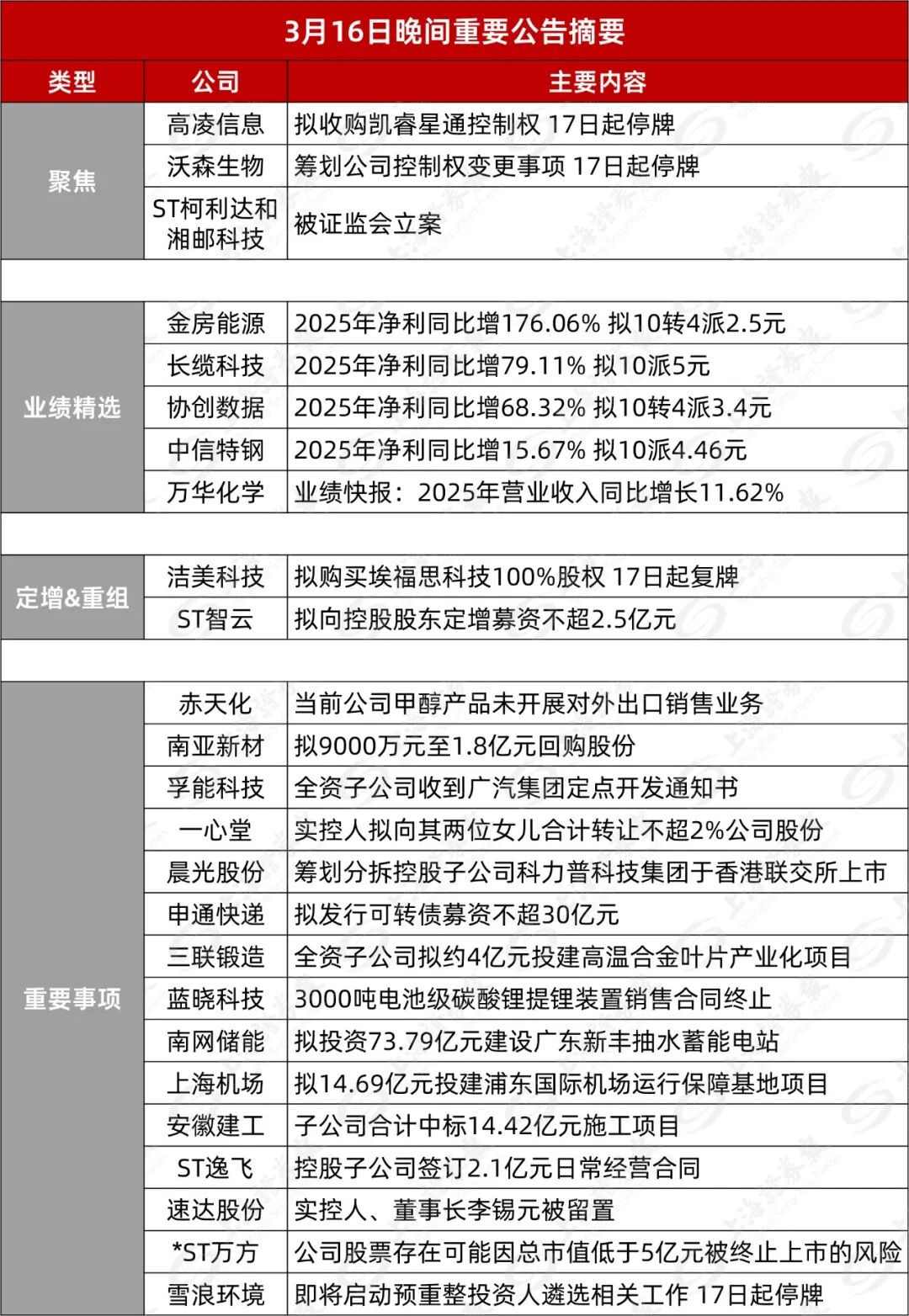
聚焦一:高凌信息:拟收购凯睿星通控制权 17日起停牌
公司正在筹划以发行股份及支付现金的方式收购凯睿星通的控制权,同时拟募集配套资金。本次交易尚处于筹划阶段,截至本公告披露日,凯睿星通的估值尚未最终确定。凯睿星通经营范围包括许可项目:第一类增值电信业务;通用航空服务;测绘服务;特种设备安装改造修理;建筑智能化系统设计;基础电信业务等。经初步测算,本次交易预计构成重大资产重组,不会导致公司实际控制人发生变更,不构成重组上市。
公司股票自2026年3月17日(星期二)开市起停牌,预计停牌时间不超过10个交易日。
聚焦二:沃森生物:筹划公司控制权变更事项 17日起停牌
公司正在筹划向特定对象发行A股股票,该事项可能会导致公司控制权发生变更。公司股票自2026年3月17日开市起停牌,预计停牌时间不超过2个交易日。
聚焦三:ST柯利达和湘邮科技被证监会立案
ST柯利达:公司及公司董事长顾益明于近日分别收到中国证监会下发的《立案告知书》。因公司及公司董事长顾益明涉嫌信息披露违法违规,根据《中华人民共和国证券法》《中华人民共和国行政处罚法》等法律法规,中国证监会决定对公司和顾益明立案。目前,公司生产经营情况一切正常,上述事项不会影响公司正常的生产经营活动。在立案调查期间,公司及董事长顾益明将积极配合中国证监会的相关调查工作,公司将严格按照有关法律法规及监管要求履行信息披露义务。
湘邮科技:公司近日收到中国证监会出具的《立案告知书》。因公司涉嫌信息披露违法违规,根据《中华人民共和国证券法》《中华人民共和国行政处罚法》等法律法规,中国证监会决定对公司立案。目前公司各项经营活动和业务均正常开展。立案调查期间,公司将积极配合中国证监会的调查工作,并严格按照相关法律法规及监管要求及时履行信息披露义务。
业绩精选
金房能源:披露年报。公司2025年实现营业收入11.99亿元,同比增长11.81%;实现归属于上市公司股东的净利润1.34亿元,同比增长176.06%;基本每股收益0.8572元/股。公司2025年度利润分配及资本公积转增股本预案为:向全体股东每10股派发现金红利2.5元(含税),以资本公积金向全体股东每10股转增4股。
长缆科技:披露年报。公司2025年实现营业收入14.4亿元,同比增长15.97%;实现归属于上市公司股东的净利润1.34亿元,同比增长79.11%;基本每股收益0.78元/股。公司2025年度利润分配预案为:向全体股东每10股派发现金红利5元(含税)。
协创数据:披露年报。公司2025年实现营业收入122.36亿元,同比增长65.13%;实现归属于上市公司股东的净利润11.64亿元,同比增长68.32%;基本每股收益3.38元/股。公司2025年度利润分配及资本公积转增股本预案为:向全体股东每10股派发现金红利3.4元(含税),以资本公积金向全体股东每10股转增4股。
中信特钢:披露年报。公司2025年实现营业收入1073.73亿元,同比下降1.68%;实现归属于上市公司股东的净利润59.29亿元,同比增长15.67%;基本每股收益1.17元/股。公司2025年下半年度利润分配预案为:以2025年下半年度权益分派实施时股权登记日的股本为基数,向全体股东每10股派发现金红利4.46元(含税)。
青岛港:披露业绩快报。2025年度,公司实现营业收入1,880,632万元,同比降低0.7%;归属于上市公司股东的净利润527,151万元,同比增长0.7%;基本每股收益0.81元。
万华化学:披露业绩快报。2025年度,公司实现营业收入20,323,457.38万元,较上年同期增长11.62%;归属于上市公司股东的净利润1,252,720.11万元,较上年同期下降3.88%;基本每股收益3.99元。
定增&重组
洁美科技:公司拟通过发行股份的方式向周林、远致星火、丁杰、陶尚、陈永富5名交易对方购买其合计持有的长沙埃福思科技有限公司(以下简称“埃福思科技”)100%股权,并拟向不超过35名特定投资者发行股份募集配套资金。截至目前,埃福思科技的审计和评估工作尚未完成,标的资产评估值及交易作价尚未确定。本次交易预计不构成重大资产重组。
公司表示,埃福思科技是国内领先的超精密光学加工装备研发与制造企业,系国家级高新技术企业、湖南省专精特新中小企业、长沙市瞪羚企业,核心产品离子束抛光机获得湖南省首台(套)重大技术装备认定及奖励,拥有湖南省省级企业技术中心及多项国家专利和软件著作权。通过本次交易,公司可快速拓展至超精密加工设备赛道,完善从电子封装耗材到超精密加工设备的产业链布局,实现业务范围的战略性拓展,进一步巩固现有行业优势地位,增强公司在电子、半导体配套产业的综合竞争力。
公司股票将于2026年3月17日开市起复牌,公司可转换公司债券将于2026年3月17日开市起复牌及恢复转股。
ST智云:披露2026年度向特定对象发行股票预案。本次发行对象为公司控股股东慧达富能,发行价格为6.59元/股,募集资金总额不超过2.5亿元,扣除相关发行费用后的募集资金净额拟全部用于补充流动资金。
重要事项
速达股份:公司收到公司实际控制人、董事长李锡元家属的通知,其于2026年3月13日收到由蚌埠市蚌山区监察委员会签发的关于李锡元的《立案通知书》和《留置通知书》,公司实际控制人、董事长李锡元被留置。
公司表示,截至目前,公司其他董事、高级管理人员均正常履职,公司控制权未发生变化,公司生产经营情况正常,上述事项不会对公司日常经营活动产生重大影响。目前,公司未收到有权机关对公司的任何调查或者配合调查文件,暂未知悉留置调查的进展及结论。公司将持续关注上述事项的进展情况,并严格按照相关规定及时履行信息披露义务。
雪浪环境:公司即将启动预重整投资人遴选相关工作,该事项存在不确定性。经公司申请,公司股票于2026年3月17日上午开市起停牌,预计停牌时间不超过2个交易日。
*ST万方:披露关于公司股票存在可能因市值终止上市的首次风险提示公告称,2026年3月16日,公司股票收盘价为1.56元/股,总市值为4.86亿元,公司股票收盘总市值低于5亿元,公司股票存在可能因总市值低于5亿元被终止上市的风险。
申通快递:披露向不特定对象发行可转换公司债券预案。本次发行拟募集资金总额不超过30亿元,扣除发行费用后,将全部投资于智慧物流设备升级项目及干线运力网络提升项目。
三联锻造:公司全资子公司芜湖兆联汽车轻量化技术有限公司拟投资建设高温合金叶片产业化项目,将新建高温合金叶片生产线,主要生产燃气轮机叶片及大型环形锻件、高端设备发动机叶片及大型环形锻件、其他大型环形锻件等产品,项目计划总投资额约4亿元。
蓝晓科技:公司此前与HANACOLLAS.A.(以下简称“HANACOLLA”)签订《3000吨电池级碳酸锂提锂装置销售合同》(以下简称“《销售合同》”),公司拟向HANACOLLA销售盐湖提锂系统装置,合同金额2500万美元。现鉴于《销售合同》仍在有效期内且部分已履行,但由于项目整体规划发生变化,经双方友好协商一致同意终止《销售合同》,公司与HANACOLLA签署《终止协议》,双方同意自《终止协议》签订之日起,《销售合同》终止;《终止协议》签署之日3个工作日内,HANACOLLA向公司支付150万美元;HANACOLLA放弃要求公司退还已支付的250万美元预付款。
公司表示,此次《终止协议》的签订,不会对公司当期经营业绩及财务状况产生重大影响。协议执行中,双方始终基于项目高质量运行保持良好协作和良好伙伴关系。该协议签订后,公司将继续与HANACOLLA保持良好沟通,跟进项目最新进展,寻找潜在合作机会。
云南能投:公司全资子公司会泽云能清洁能源有限公司投资建设的轿子光伏发电项目于2026年3月14日实现全容量并网发电。至此,公司已投产发电的新能源(包括风电和光伏)总装机容量达到264.486万千瓦,其中风电241.886万千瓦,光伏22.6万千瓦。
一心堂:公司控股股东、实际控制人、董事长兼总裁阮鸿献计划自公告日起十五个交易日后的三个月内,以大宗交易方式分别向其女儿阮圣翔转让公司股份不超过585.6万股(占公司总股本1%)、阮爱翔转让公司股份不超过585.6万股(占公司总股本1%),合计不超过1171.21万股(占公司总股本的2%)。
公告称,本次股份转让系阮鸿献与其女儿之间的家庭内部转让,阮鸿献已于2025年12月16日与两位女儿分别签署《一致行动人协议》,本次股份转让不会导致公司控制权发生变更,不会对公司治理结构及持续经营产生影响。
赤天化:披露股票交易异常波动公告称,近期公司化工产品甲醇的市场价格略有上涨,化工产品价格本身具有周期性和波动性特征,后续产品价格波动的可持续性具有不确定性,当前公司甲醇产品未开展对外出口销售业务,市场需求整体稳定,短期不会对公司业绩产生重大影响。公司主要化工产品尿素的市场价格保持稳定。
南亚新材:公司拟以集中竞价交易方式回购公司股份,回购资金总额不低于9,000万元(含),不超过18,000万元(含)。回购股份价格不超过147.00元/股(含),回购股份期限为自董事会审议通过本次回购股份方案之日起不超过6个月。本次回购的股份将在未来适宜时机全部用于实施员工持股计划或股权激励。公司如未能在股份回购实施完成之后3年内使用完毕已回购股份,尚未使用的已回购股份将予以注销。
南网储能:公司计划投资建设广东新丰抽水蓄能电站(以下简称“广东新丰抽蓄项目”)。广东新丰抽蓄项目是国家能源局《抽水蓄能中长期发展规划(2021-2035年)》规划项目,位于广东省韶关市新丰县,规划装机120万千瓦。项目动态总投资额约73.79亿元,其中项目资本金20%,银行贷款80%。投资建设广东新丰抽蓄项目不属于关联交易,也不构成重大资产重组。该投资事项尚需提交公司股东会审议。
安徽建工:近日,公司所属子公司收到项目中标通知书。其中,安徽建工公路桥梁建设集团有限公司中标S24杭州至合肥高速公路合肥段路基路面工程施工项目-3标段,中标价为7.09亿元,工期为1,095日历天;安徽建工路港建设集团有限公司中标S24杭州至合肥高速公路合肥段路基路面工程施工项目-4标段,中标价为7.33亿元,工期为1,095日历天。
白银有色:公司于2026年3月16日召开第五届董事会第三十三次会议,审议通过《关于选举董事长的提案》,选举公司董事王彬担任公司第五届董事会董事长,同时担任公司董事会战略委员会主任委员、合规与风险管理委员会主任委员、审计委员会委员、提名委员会委员,任期自董事会审议通过之日起至第五届董事会届满之日止。
晨光股份:公司拟筹划分拆控股子公司科力普科技集团于香港联交所上市。科力普科技集团主营业务为企业通用物资数智化采购服务业务,为各类企业客户提供涵盖办公一站式、MRO工业品、营销礼品及员工福利的全场景数智化采购解决方案。本次分拆上市事项如若实施,不会导致公司丧失对科力普科技集团的控制权,不会对公司其他业务板块的经营发展和公司整体的持续盈利能力造成重大不利影响,不会损害公司的独立上市地位。
恒顺醋业:公司2021年度向特定对象发行A股股票募集资金投资项目“年产3万吨酿造食醋扩产项目”已建设完成,该募投项目由全资子公司山西恒顺老陈醋有限公司建设实施,并于近日投料运行。上述项目建成投产将有利于公司进一步扩大北方市场食醋占有率,对巩固公司行业地位、实现可持续发展目标具有重要战略意义。
上海机场:公司决定以自筹资金14.69亿元投资建设浦东国际机场运行保障基地项目,授权经营层向银行机构申请办理不超过11亿元的项目贷款业务。该项目位于浦东国际机场四期南工作区,用地面积约8.87万平方米,总建筑面积约11.71万平方米,计划于2026年10月开工建设,2028年完工。
ST逸飞:公司控股子公司新聚力于近日与国内某锂电头部企业签订了《购销合同》,总金额为人民币21,018万元(含税),占公司2024年度经审计营业收入的30.37%,合同标的为锂电智慧物流装备及系统2套。该合同为公司日常经营性合同,不涉及关联交易,无需公司董事会、股东会审议通过。若合同顺利履行,预计对公司未来年度经营业绩产生积极影响。
拓普集团:公司于2026年3月13日与显鋆(上海)投资管理有限公司签署了《宁波拓为航科创业投资合伙企业(有限合伙)合伙协议》,共同出资设立宁波拓为航科创业投资合伙企业(有限合伙)。基金主要用于先进智能制造、集成电路、新能源、机器人产业链、新材料、人工智能等新兴行业的未上市公司股权创业投资。投资基金认缴出资总额为30,001.00万元,公司作为有限合伙人以自有资金认缴出资30,000.00万元,出资占比99.9967%。
孚能科技:公司全资子公司广州孚能科技有限公司于近日收到广汽集团《定点开发通知书》。广汽集团选择公司为其开发和供应动力电池。根据广汽集团的销售预测和安排,公司预计将于2027年上半年开始供货。本次子公司获得定点通知对公司本年度经营业绩无重大影响。
停复牌
复牌:洁美科技(002859)。
停牌:沃森生物(300142)、雪浪环境(300385)、高凌信息(688175)。
富豪配资提示:文章来自网络,不代表本站观点。